Jump to Main Contents
Search on NCC site
If you want to change font size or background color,please turn on Javascript.
NCC TOP Page
Japanese
Access
Open Menu List
HOME
>
Publication & Reports
>
Annual Report 2024
> Institute for Cancer Control
Annual Report 2024
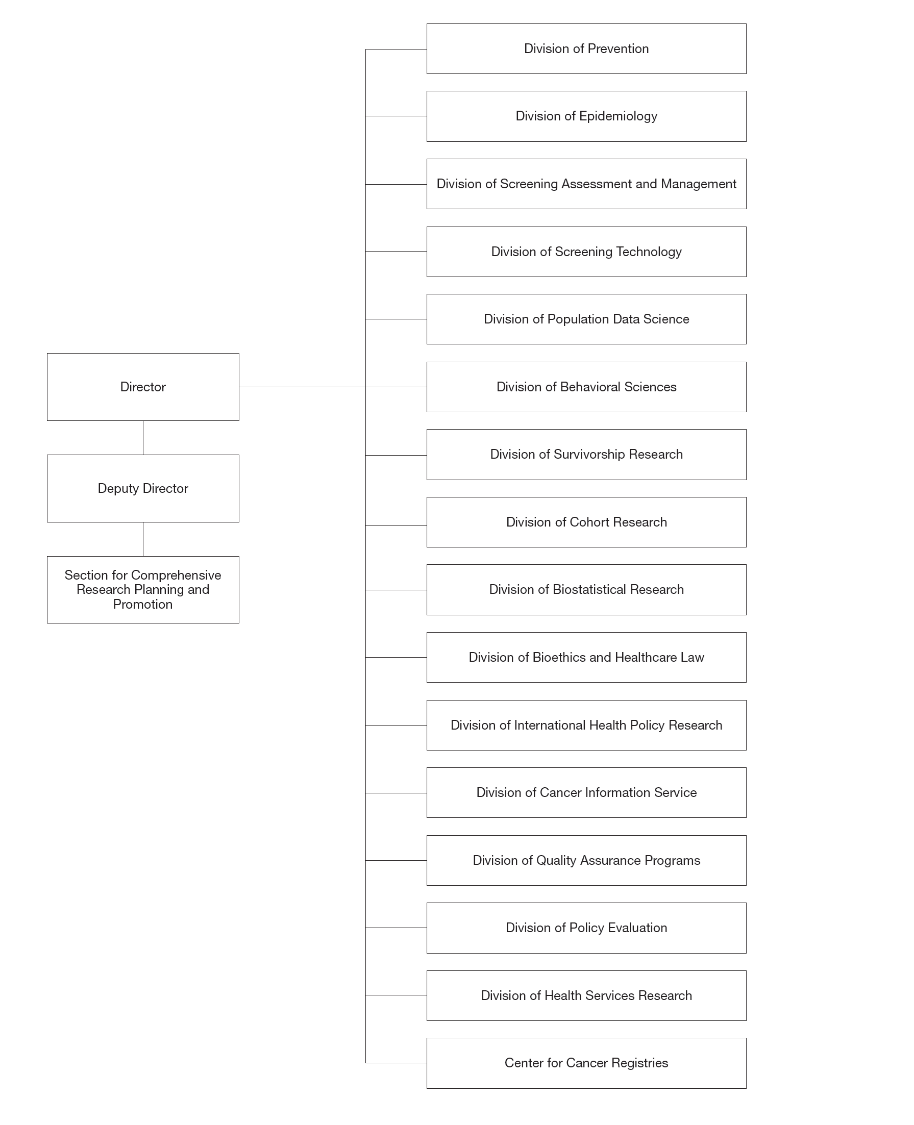
Organization
03/31/2025
Institute for Cancer Control