トップページ > 研究組織一覧 > 分野・独立ユニットグループ > 生物情報学分野 > 2025年7月以前のページ > 研究プロジェクト
研究プロジェクト
プロジェクト一覧
●がんゲノム医療(プレシジョン・メディシン)のバイオインフォマティクス
●新しい個別化医療の理論―数値シミュレーション型個別化医療
●他研究室・他機関へのバイオインフォマティクス分析協力
がんゲノム医療(プレシジョン・メディシン)のバイオインフォマティクス
当研究室が開発したcisCall(Kato et al, 2018, Genome Medicine)およびcisInter の製品版が搭載されたOncoGuide™ NCCオンコパネル・システムが、がんゲノムプロファイリング検査機器として日本で初めて薬事承認されました(2018 年12 月)。
また、同様に本邦初の保険適用となりました(2019 年6 月)。
がんゲノム学は2008 年ごろから急速な進歩を遂げました。がんゲノム学の先進的な研究室において、当時最新の実験装置であった次世代シークエンサーが本格的に使用され、がんの遺伝子異常が次々と解明されるようになったからです。このテクノロジーは医学研究だけではなく、臨床医療にも使えるのではないか?それが、臨床シークエンス、つまり、現在がんゲノム医療と呼ばれている新しい医療のアイデアの誕生です。国立がん研究センターでは2012 年より、TOP-GEAR という、がんゲノム医療実現のための先駆的研究プロジェクトが始まりました。国際的にも後れを取らないタイミングで、かつ、本邦では先陣を切るようながんゲノム医療研究でしたが、必ずしもがんセンターの多くが賛成したプロジェクトではありませんでした。研究室主宰者が当時の反応から推測するに、その理由は、1)ふつう研究といえばがん種ごとであり、一般固形がんを対象とすることに馴染みがなかったため(臨床シークエンス・プロジェクトでは一般固形がんを対象としていました)、2)技術は海外が開発すればよいのであり、国産技術を開発する意義が理解されなかったため(例えば、使用されている次世代シークエンサーの国産装置はありませんでした)、と思われます。
TOP-GEAR プロジェクトは、第一期(2012-2015)・第二期(2015-2018)・第三期(2018-2021)とあり、その中で、次世代シークエンサーによって遺伝子異常を検出し、その遺伝子異常に応じて適切な分子標的薬の臨床試験(臨床試験の場合、分子標的薬の費用はかかりません)を患者さんに紹介する事を行ってきました(Tanabe et al, 2016, Molecular Cancer; Sunami et al, 2019, Cancer Science)。プロジェクトの目的の一つが国産技術の開発です。従来の検査法では1回の検査で、1遺伝子の異常1種類しか通常調べられませんでしたが、次世代シークエンサーを使うと、100遺伝子以上の複数種類の異常(一塩基変異・短い挿入欠失、コピー数異常、融合遺伝子)を1回で検査できます。ただしこれを実現するためには、次世代シークエンサーが産出する膨大なデータを適切に処理しなければなりません。
次世代シークエンサーから産出されるのは塩基配列が決定された100 塩基程度の短い断片データだけで、そのデータをコンピュータ・プログラムで適切に処理し、どの遺伝子がどのように変化したのかという情報を得る必要があります。2012 年当時、がんゲノム学という「研究」の世界では、そのような情報を得るためのバイオインフォマティクス・ツール(遺伝子異常検出ツール)も開発されていました。実際我々もそういったツールを使ってみたのですが、しかしどうも上手くいきません。専門的になりますが、がんゲノム学という研究の場合、液体窒素などで凍結した保存した組織標本から抽出したDNA を用います。凍結標本の場合、設備や凍結維持費などが高価であり日常診療では使用されていませんが、化学的に変性していない「きれいな」DNA が得られます。しかし一方がんゲノム医療という医療の場合、FFPE(ホルマリン固定パラフィン包埋)処理された組織標本を用います。FFPE 標本の場合常温保存が可能で、特別な設備も必要ありません。そのため病理診断におけるように、病院で日常的に使用されています。そのFFPE 標本からDNA が抽出されるのですが、FFPE 処理という化学処理のため、DNA が化学的に変性してしまいます。つまり次世代シークエンサーのデータは「ノイズ」が多い状態になってしまっており、そのため研究用途に開発された遺伝子異常検出ツールでは、医療に必要な精度の良い検出ができなくなっていたのです。
この問題を克服するため、当研究室ではcisCall(シスコール)という、がんゲノム医療用の遺伝子異常検出ツールを開発しました (Kato et al, 2018, Genome Medicine)。
cisCall では、ノイズに惑わされず頑健に検出を行える様々な工夫(ノンパラメトリック統計学、計算機集約統計学、ランダム・サンプリングによる内部コントロールの活用)を取り入れたアルゴリズムが、プログラムに組み込まれています。 その結果全ての種類の変異において、間違いや見逃しの数を従来のプログラムの14%以下に減らすことが出来ました。また、研究用途で開発された遺伝子異常ツールは通常、一塩基変異・短い挿入欠失、コピー数異常、融合遺伝子のいずれか一種類しか対象にしませんが(それぞれ本質的に違うアルゴリズムを組まなければならず、大変だからです)、cisCall はがんゲノム医療で対象となる全ての異常タイプを対象にしています。cisCall は論文公表されましたが(Kato et al, 2018, Genome Medicine)、がんゲノム医療を日常診療化するために必要なFFPE 試料由来次世代シークエンサー・データを処理して、全種類の変異を検出できるプログラムとしては、世界初の論文公表と考えています。
こうして検出された遺伝子異常に対しては、それに合った分子標的薬候補を挙げる必要があります。それをコンピュータで自動的に行い、さらにその情報が載った報告書を自動作成するため、当研究室ではcisInter(シスインター)というバイオインフォマティクス・ツールも開発しました。がんゲノム学のような純粋研究では、普通このようなツールの必要性はありません。日本語出力と言うこともあって論文公表はしていませんが、当時のがんゲノム医療の先端を行く世界でも先進的なコンピュータ・ツールの開発だったと思います。他にも、出力されたレポートをデータベース化するツール(cisVids)の開発、エキスパートパネル(がんゲノム医療の専門家会議)を効率的に進めるためのウェブ・ツール(cisMedi)の開発を行いました。
また当時、当センター中央病院内に、国際品質基準(米国CLIA 法基準)に準拠し、検体抽出・シークエンス・情報処理まで一括して行う院内施設が設置されつつあり、上記開発したツールをシステム化して病院内に実装、情報基盤の整備、情報ロジスティックスの策定、院内部門システムと電子カルテとの連携実現、などを行いました 。
科学研究者は普通、こういう論文にもならないことはやらないのですが、巡り合わせと思って丹念に実行してきました 。そうした中で、当時話題の人工知能IBM ワトソンをTOP-GEAR に適用する研究にも参加したりしました(Itahashi et al, 2018, Frontiers in Medicine)。この論文は、日本で初めてワトソンが本格的に学術評価された報告だと思います。全てが成功したとはさすがに言えませんが、当研究室は、がんゲノム医療で必要とされる、ほとんど全ての情報処理技術の骨組みを研究し、整備し、実行してきました。
当研究室が開発したcisCall(Kato et al, 2018, Genome Medicine)とcisInter はその後企業に技術移転され、移転された技術は日本初(2018年4月)のがんゲノム医療分野の先進医療(先進医療B「個別化医療に向けたマルチプレックス遺伝子パネル検査研究」)で使用されました。2018年12月には、がんゲノム医療の医療機器として日本で初めて、検査機器OncoGuide™ NCCオンコパネル・システムが薬事承認されました。この検査機器は、解析プログラムと試薬から成るコンビネーション医療機器ですが、その解析プログラムというのが技術移転されたcisCall とcisInter です。その後2019 年6 月にこの検査機器を使用したがんゲノムプロファイリング検査が保険適用となり、ここに日本のがんゲノム医療は社会的にも実現しました。日本のがんゲノム医療の始まりです。
保険適用まで到達しました。しかし研究室主宰者はTOP-GEAR プロジェクトをやっていく中で常に、2つの重要な課題があることを懸念していました。その課題とは、1)せっかく分子標的が見つかっても、必ずしも当センターでその標的に合った臨床試験が開催されておらず、分子標的薬による治療選択を患者さんに提供できないこと、2)たとえ分子標的が見つかっても我々の役割はそこで終わりで、その後どのような治療を経てどのような効果があったのか、その後の経過が分からないこと、でした。1)については、当センターで開催されていなくても、他の病院で開催されているかも知れません。2)については、その様なデータを蓄積し、分析していけば、将来、どのような状態の患者さんに何を処方すればよいかについて、より良い判断を得ることができるでしょう。がんゲノム医療の研究に携わったことがあれば、誰もが思う課題です。
その懸念に感応したかのように、当センターにがんゲノム情報管理センター、英名を略してC-CAT という組織が2018 年に誕生しました。C-CAT では、保険適用されたがんゲノム医療のデータを全国から受信し、見つかった分子標的に合う全国の臨床試験情報が載った書類(C-CAT 調査結果)を患者さんごとに作成し、データを送信下さった病院へその書類を提供しています。このような仕組みによって、上記1)と2)の課題は解決されます。研究室主宰者はC-CAT のゲノムデータ管理室の室長にも併任しています。当研究室のメンバーも何人かゲノムデータ管理室に併任しています。C-CAT のシステムは全国規模の巨大なシステムであり、ゲノムデータ管理室ではその一部の、ゲノムデータに関連するシステムの開発・運用を担当しています。また、がんゲノム検査ファイルフォーマット(CATS format)のような、研究よりも実用的な側面を持つ情報処理技術の開発も行っています。ゲノムデータ管理室のホームページはこちらです。
Selected Papers:
- Kuniko Sunami, Hitoshi Ichikawa, Takashi Kubo, Mamoru Kato, Yutaka Fujiwara, Akihiko Shimomura, Takafumi Koyama, Hiroki Kakishima, Mayuko Kitami, Hiromichi Matsushita, Eisaku Furukawa, Daichi Narushima, Momoko Nagai, Hirokazu Taniguchi, Noriko Motoi, Shigeaki Sekine, Akiko Maeshima, Taisuke Mori, Reiko Watanabe, Masayuki Yoshida, Akihiko Yoshida, Hiroshi Yoshida, Kaishi Satomi, Aoi Sukeda, Taiki Hashimoto, Toshio Shimizu, Satoru Iwasa, Kan Yonemori, Ken Kato, Chigusa Morizane, Chitose Ogawa, Noriko Tanabe, Kokichi Sugano, Nobuyoshi Hiraoka, Kenji Tamura, Teruhiko Yoshida, Yasuhiro Fujiwara, Atsushi Ochiai, Noboru Yamamoto, Takashi Kohno
Feasibility and utility of a panel testing for 114 cancer-associated genes in a clinical setting: A hospital-based study
Cancer Science, 2019, 110, 1480.1-11 - Mamoru Kato, Hiromi Nakamura, Momoko Nagai, Takashi Kubo, Asmaa Elzawahry, Yasushi Totoki, Yuko Tanabe, Eisaku Furukawa, Joe Miyamoto, Hiromi Sakamoto, Shingo Matsumoto, Kuniko Sunami, Yasuhito Arai, Yutaka Suzuki, Teruhiko Yoshida, Katsuya Tsuchihara, Kenji Tamura, Noboru Yamamoto, Hitoshi Ichikawa, Takashi Kohno, and Tatsuhiro Shibata
A computational tool to detect DNA alterations tailored to formalin-fixed paraffin-embedded samples in cancer clinical sequencing
Genome Medicine, 2018, 10, 44.1-44.11 - Kota Itahashi, Shunsuke Kondo, Takashi Kubo, Yutaka Fujiwara, Mamoru Kato, Hitoshi Ichikawa, Takahiko Koyama, Reitaro Tokumasu, Jia Xu, Claudia S. Huettner, Vanessa V. Michelinim, Laxmi Parida, Takashi Kohno, and Noboru Yamamoto
Evaluating clinical genome sequence analysis by Watson for Genomics
Frontiers in Medicine, 2018, 5, 305.1-10 - Yuko Tanabe, Hitoshi Ichikawa, Takashi Kohno, Hiroshi Yoshida, Takashi Kubo, Mamoru Kato, Satoru Iwasa, Atsushi Ochiai, Noboru Yamamoto, Yasuhiro Fujiwara, and Kenji Tamura
Comprehensive screening of target molecules by next-generation sequencing in patients with malignant solid tumors: guiding entry into phase I clinical trials
Molecular Cancer, 2016, 15, 73-77
総説:
-
加藤 護
NCCオンコパネルと海外の遺伝子パネル
医学のあゆみ、2020, 275, 419-423 - 加藤 護
がん遺伝子パネル検査におけるバイオインフォマティクス分析手法の開発、
プレシジョン・メディシン、NTS, ISBN 978-4-86043-580-6, 2018, 71-80 - 加藤 護
ゲノム医療のバイオインフォマティクス・パイプライン、
実験医学、2018, 36, 2645-2652 - 加藤 護
がんのプレシジョン・メディシン
アンチ・エイジング医学、2017, 13, 663-669 - 加藤 護
最新がん個別化医療―臨床シークエンスのバイオインフォマティクス
癌と化学療法、2016, 43, 391-397
参考資料:
- がん ゲノム医療の情報解析 [2020 年6 月]
- 計算 生命科学の基礎 V 臨床シークエンスの実際―情報解析を中心に―[2018 年10 月](外部サイトへリンクします)
新しい個別化医療の理論―数値シミュレーション型個別化医療
こちらは上で述べたがんゲノム医療のバイオインフォマティクスよりも、基礎的な研究の話です。当研究室では、がん細胞進化や、それによって生じる腫瘍内不均質性の解明の研究を進めてきました。つまりがん細胞が、ダーウィン進化のような過程を経て多様性(不均質性)を獲得し、体内環境に適応して増殖していくという視点です。この視点は古くからあったのですが、実際に高解像度で容易に観察されるようになったのは最近のことで、次世代シークエンサーによってDNA やRNA を大量に分析できるようになってからです。この多様性は、DNA レベルだけでなく、より表現型に近いRNA レベルでも見られます。ただし研究室主宰者は、どちらかと言えば、遺伝的継承による進化から生じるDNA レベルの多様性に関心を持っています。
たとえば、消化管間質腫瘍(GIST)に対する分子標的薬(イマチニブ)耐性という現象において、アポトーシス抵抗性のような一般的な抵抗性に関連した変異を持つがん細胞が元々少数割合ながら存在していて、それが分子標的薬暴露に耐えている間に、その薬剤に特化した強烈な本物の抵抗性(KIT 遺伝子の二次変異)を獲得し、本格的な抵抗性増殖を得ることを示唆しました (Takahashi et al, 2017, Genes, Chromosomes & Cancer)。
また、がん細胞一細胞ごとに得られたDNA の次世代シークエンス(一細胞シークエンス)のデータを、multiple-merger coalescent model という(通常の)生物進化研究で用いられる最新の集団遺伝学理論と、approximate Bayesian computation という最新のパラメータ推定統計理論とを組み合わせて処理し、乳がんにおけるがん細胞が、魚の集団で見られるような多産多死によって進化することを示したりしました (Kato et al, 2017, Royal Society Open Science)。
しかしがん細胞の進化過程を研究していく中で、「それで何?」という疑問が生じてきました。つまりがん細胞の進化過程は、患者さんごとに個別すぎるのです。この患者さんにはこういう進化系統樹が描けて、こういう順番で遺伝子が異常になってがん細胞が増えていった。別の患者さんでは異なる進化系統樹が描けて、全く別の順番で遺伝子が壊れていってがん細胞増殖した。あたかも人それぞれの自分史を読み解いているだけで、個別事象すぎる。もちろんそういった中から普遍法則を抽出したいのですが、抽出できる普遍法則は抽象的すぎて、どうも役に立たない。進化と言えば、たとえば生物の進化や宇宙の進化を研究する分野はあります。その場合、誰もの先祖、あるいは誰もの構成要素が経験した事象であるから、1回きりの事象であるとは言え、物語を詳述することに意味はあります。生物にはかつてカンブリア爆発という出来事があった、宇宙にはかつてビッグバンという出来事があった、その個別事象を語ることに意味はあるでしょう。しかしがん細胞の進化では、そういう出来事を語っても、患者さんごとに違いすぎ、しかもそれぞれが同様に重要で、結局「そういう歴史もあった」「ああいう歴史もあった」になってしまう。上で述べたように実用的ながんゲノム医療も研究していましたから、示唆を得ることはあったとしても、実際これではどうも患者さんの役に立たないな、と感じていました。
その壁を突破した研究が、tugHall(タグホール)という、がん細胞進化を模すコンピュータ・シミュレーションモデルの開発とその応用です(Nagornov and Kato, 2020, Bioinformatics )。
もともと腫瘍内不均質性を解明する目的で、遺伝子機能を取り込んだ、がん細胞進化のシミュレーションモデルを研究開発していました。(専門的には、以前、時間逆進モデルであるmultiple-merger coalescent model を研究しました。これはシンプルで良いのですが、遺伝子機能を取り入れるなど複雑なことをやろうとすると時間逆進モデルでは難しく、時間前進モデルで何か考えたいと思いtugHall を開発していました。) tugHall は、TP53 とかKRAS とか、個々のがん関連遺伝子の情報を取り込むことのできるコンピュータ・シミュレーションモデルです。個々の遺伝子の情報が一旦、がんの生物学的本質と言われるがんのホールマークを経て、がん細胞の増殖様態に影響を与えます。それほど複雑なモデルでもなく、モデルに内在するパラメータの数は、たった7個です。ほか、考慮する遺伝子が1個増えるごとに自由パラメータが6個程度増えますが、生物学的知識によって削ることも出来ます。
そして重要なことは、個々の患者さんごとに、次世代シークエンサーなどで得られたデータを用いて、そのパラメータの値を決定できることです。(そのために、以前の研究でも使用していたapproximate Bayesian computation という最新のパラメータ推定法を用いています。)そしてコンピュータ上で仮想的に、たとえばKRAS に関するパラメータを無効にすることで、KRAS の異常が分子標的薬でブロックされた状況を作り出せるのです。こうすることで、この患者さんにもしKRAS 異常をブロックする分子標的薬を投与した場合、がん細胞は死滅するのだろうか、ということを予測できます。TCGA のサイトには、すでに沢山の患者さんの次世代シークエンサーのデータがあります。我々はtugHall を、そのサイトにある73 歳の大腸がん男性患者のデータに適用してみました(Nagornov and Kato, 2020, Bioinformatics)。この患者さんの大腸がん組織は、大腸がんの代表的ながん関連遺伝子であるAPC, KRAS, TP53, PIK3CA 全てが異常になっているのですが、興味深いことに、他の遺伝子ではなく、TP53 をブロックしたときだけ、がん細胞増殖が止まることがtugHall によって予測されました。つまり、この患者さんにAPC, KRAS, または、PIK3CA を標的とする分子標的薬を使用しても効かない;しかしTP53 を標的とする分子標的薬を用いたときは効くだろう、ということが予測できるのです。
実際がんゲノム医療では、分子標的に合った分子標的薬を用いても必ずしも効かない、例えば大腸がんの場合、効果が得られるのは高々40%-60%程度(二次療法に限定すれば15-35%程度)、ということが知られています。
これは大きな概念的転換だと考えています。これまでがん細胞進化を模すコンピュータ・シミュレーションモデルは沢山研究されてきましたが、それは腫瘍内がん細胞分集団の発展や突然変異率・選択係数のようなパラメータを解明するという目的でした。我々の研究で初めてそれを、個々の患者さんにおける分子標的薬の効果予測という目的に使用できるという概念実証がなされた、と考えています。もちろんまだ予備的な結果でありこれを以て実用に供するとは言えませんが、方法論的には可能であることを示しました。がん細胞進化のコンピュータ・シミュレーションモデルを個別化医療に用いる概念的証明を行ったのは、この研究(Nagornov and Kato, 2020, Bioinformatics)が世界初と思います。研究室主宰者はこれを新しいタイプの個別化医療理論、「シミュレーション型個別化医療」と呼んでいます。生存時間分析や多変量解析・人工知能による効果予測のような、従来の「統計型個別化医療」と対比させる言葉です。もちろんシミュレーション型個別化医療と統計型個別化医療とは、お互い相補的な関係にあると考えています 。
台風の季節になると天気予報が気になります。その天気図予測には、数値天気予報と呼ばれているコンピュータ・シミュレーションが大きく役立っています。天気予報は元は統計でした。何月何日晴れが多い、雨が多いとか、そういう統計です。そのような統計的手法に、流体力学理論と物理過程モデルを駆使した数値天気予報が加わり、より高い精度の天気予報が生み出されています。数値天気予報の概念提唱は1920 年代(当時は手計算)、コンピュータによる実計算が可能になったのは1950 年代ですが、計算速度を鑑みるにその当時はとても役立つレベルでは無かったでしょう。数値天気予報でさえ、実用レベルに達するまでは少なくとも50 年以上かかったと思われます。シミュレーション型個別化医療が実用レベルに達するまでは、まだたくさんの壁を越えなければならないと考えています。
Selected Papers:
- Iurii S. Nagornov, Jo Nishino, Mamoru Kato.
tugHall: A Tool to Reproduce Darwinian Evolution of Cancer Cells for Simulation-Based Personalized Medicine.
ISMCO 2020: Mathematical and Computational Oncology.
Lecture Notes in Computer Science, vol 12508, 71-76. - Iurii S. Nagornov and Mamoru Kato
tugHall: a simulator of cancer-cell evolution based on the hallmarks of cancer and tumor-related genes
Bioinformatics, 2020, 36, 3597–3599. - Mamoru Kato, Daniel A. Vasco, Ryuichi Sugino, Daichi Narushima, and Alexander Krasnitz
Sweepstake evolution revealed by population-genetic analysis of copy-number alterations in single genomes of breast cancer
Royal Society Open Science, 2017, 4, 171060.1-171060.11 - Tsuyoshi Takahashi, Asmaa Elzawahry, Sachiyo Mimaki, Eisaku Furukawa, Rie Nakatsuka, Hiromi Nakamura, Takahiko Nishigaki, Satoshi Serada, Tetsuji Naka, Seiichi Hirota, Tatsuhiro Shibata, Katsuya Tsuchihara, Toshirou Nishida, and Mamoru Kato
Genomic and transcriptomic analysis of imatinib resistance in gastrointestinal stromal tumors
Genes, Chromosomes & Cancer, 2017, 56, 303-313.
参考資料:
- tugHall スライド [2020 年9 月]
他研究室・他機関へのバイオインフォマティクス分析協力
当研究室では、実験研究室が産出するデータのバイオインフォマティクス分析を、共同研究として行っています。そのようなデータ分析はバイオインフォマティクス研究の真骨頂とも言えますし、実験研究室との共同研究では生物学・医学について学ぶことが多く、また、相乗効果で結果が出ますので、このような研究も当研究室のメインの柱であります。
当研究室はこれまでさまざまながん研究のデータ分析を、共同研究で行ってきました。その内容は多岐にわたりますが、一部の成果は論文出版されています(publications)。一時期集計を取っていたのですが、共同研究したプロジェクトのうちの約三分の一が論文出版されていたようでした。3年間継続して分析していたのですが、この割合は興味深いことに、ほぼ一定で変わらなかったです。逆に言えば、論文出版された3倍の数の研究プロジェクトにこれまで協力してきました。
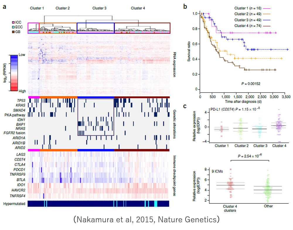
それら研究一つ一つにデータ分析格闘の歴史があるのですが、ここでは幾つかを選んで書きたいと思います。研究室主宰者がその結果のシンプルさから選択した研究は、当センターがんゲノミクス分野と行った胆道がんのゲノム(オミックス)解析です (Nakamura et al, 2015, Nature Genetics)。
その中のトランスクリプトーム解析において、胆道がん症例が4つのサブ・グループに分かれ、その群間に予後の違いがはっきりと見られました。また、そのうち予後の悪い群は、腫瘍変異負荷(tumor mutation burden)が高く、かつ、免疫チェックポイント遺伝子の発現量も高い傾向が見られました。免疫チェックポイント阻害薬が効くかも知れません。もう一つだけ。これは日本の肝がんゲノム解析の代表的な研究室が参加した、いわば肝がんゲノム学全日本チームが行った肝がんの全ゲノム解析ですが、そのデータ解析に参加し、TP53 変異や、HRASLS 変異が意外にも5' UTRにおいて予後と相関していることを見出しました (Fujimoto et al, 2016, Nature Genetics)。
これら2つの研究は、国際がんゲノムコンソーシアムの中で行っていたプロジェクトです。国際がんゲノムコンソーシアムは、対象がん種の研究グループ間での無駄な重複を避けるため、例えば日本は肝がん・胆道がんを担当、のように各国の分担を決め、かつ、最新研究知識の共有を図る国際組織です。こうして積み上がった結果と経験はさらに様々ながん種にわたる横断的な全ゲノムシークエンス解析を可能にし、その結果が近年のがんゲノム学の一つの集大成として2020 年に報告されました(The ICGC/TCGA Pan-Cancer Analysis of Whole Genomes Consortium, 2020, Nature)。研究室主宰者を含む世界1341 名もの科学者の、研究の成果です。
Selected Papers:
- The ICGC/TCGA Pan-Cancer Analysis of Whole Genomes Consortium
Pan-cancer analysis of whole genomes
Nature, 2020, 578, 82-93. - Akihiro Fujimoto, et al,
Whole genome mutational landscape and characterization of non-coding and structural mutations in liver cancer,
Nature Genetics, 2016, 48, 500-509. - Shinichi Yachida, et al,
Genomic sequencing identifies ELF3 as a driver of ampullary carcinoma,
Cancer Cell, 2016, 29, 229-240. - Hiromi Nakamura, et al,
Genomic spectra of biliary tract cancer,
Nature Genetics, 2015, 47, 1003-1010. - Yasushi Totoki, et al,
Trans-ancestry mutational landscape of hepatocellular carcinoma genomes,
Nature Genetics, 2014, 46, 1267-1273.













